Rangkaian Pembatas Arus dengan Menggunakan Op-Amp

Saya ingin tahu apakah saya berpikir dengan benar.

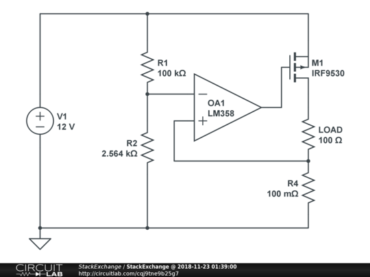
Ide untuk membatasi arus adalah memaksa opamp untuk mengeluarkan tegangan yang benar untuk mengontrol MOSFET. Jadi tegangan maksimum yang mungkin adalah sekitar 12v.

Idenya adalah untuk memiliki umpan balik negatif ke tegangan tertentu dan memiliki umpan balik positif sebelum resistor rasa.

Sebagai contoh pada contoh berikut, saya ingin membatasi arus beban pada 3A dengan resistor 0,1 Ohm.

Pada 3A, tegangan yang dijatuhkan oleh resistor indra harus 0,3v. Dengan mengingat hal itu, kita kemudian dapat menghitung pembagi tegangan untuk umpan balik positif.

Jika R1 adalah 100K dan kita ingin mendapatkan 0.3v pada input positif maka kita harus menjatuhkan 11.7V melalui R1. Yang akan membiarkan 0,000117A melalui R1. Dengan mengingat hal itu kita dapat menghitung R2 dengan:


V = IR
0.3V = 0.000117A * R
2564 Ohm

 

Rangkaian Op-Amp sebagai Pembatas Arus

klik untuk simulasi rangkaian

Dengan itu, tidak peduli beban mana yang akan ada, tegangan yang dirasakan pada umpan balik positif tidak akan pernah lebih tinggi dari tegangan pada umpan balik negatif. Yang pada gilirannya membatasi arus.

Juga, R2 bisa menjadi potensiometer untuk mengatur batas arus atau seluruh pembagi tegangan bisa diganti dengan input PWM.

Satu hal lagi, Dalam simulasi saya itu berfungsi dan saya kira saya mungkin bisa membangunnya untuk mencobanya tetapi ada satu hal yang saya masih tidak yakin. Untuk beberapa alasan, saya mencoba membalikkan umpan balik +/- dan masih berfungsi. Untuk alasan itu, saya tidak yakin apakah polaritas opamp benar-benar penting atau sangat tergantung pada spesifikasi op-amp.

Dari apa yang saya pahami, op-amp mencoba membuat kedua input sama dengan mengubah outputnya. Dalam hal ini, hanya input positif yang digerakkan oleh opamp sedangkan input negatif tetap. Tapi saya kira asumsi saya di sini salah dan urutannya benar-benar penting.

0 Response to "Rangkaian Pembatas Arus dengan Menggunakan Op-Amp"

Posting Komentar